11月4日,:天合光能(22.210, -0.40, -1.77%)(688599)发布股东减持股份结果公告称,本次股份减持计划实施前,江苏有则创投集团有限公司(简称“有则创投”,曾用名“江苏有则科技集团有限公司”)直接持有天合光能首次公开发行前股票12,474,897股,占公司总股本的比例为0.5724%。上述首次公开发行前持有的股份已于2023年6月12日上市流通。有则创投为公司控股股东、实际控制人高纪凡先生的一致行动人。
公司于2025年8月12日披露了《天合光能股份有限公司股东减持股份计划公告》,公司股东有则创投因自身发展及资金需求,计划自公司公告本次减持计划之日起十五个交易日后的三个月内,即2025年9月2日至2025年12月1日,按照市场价格通过大宗交易或集中竞价交易方式减持合计不超过公司总股本0.5724%的股票,即12,474,897股。若减持期间公司有送股、资本公积金转增股本、配股等除权除息事项,减持股份数量将进行相应调整。
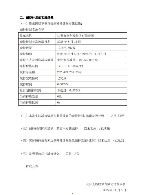
公司于2025年11月4日收到有则创投出具的《关于股份减持结果的告知函》,自2025年9月5日至2025年11月3日,有则创投在减持计划期间通过集中竞价交易方式合计减持公司股份12,474,897股,占公司总股本的比例为0.5724%。截至本公告披露日,本次减持计划已实施完毕。
有则创投系公司控股股东、实际控制人高纪凡先生之一致行动人吴伟忠先生控制的企业;吴春艳女士系公司控股股东、实际控制人高纪凡先生之配偶;高纪庆先生、高海纯女士和吴伟忠先生均为公司控股股东、实际控制人高纪凡先生之亲属;江苏盘基投资有限公司、天合星元投资发展有限公司、江苏清海投资有限公司均为公司控股股东、实际控制人高纪凡先生控制的企业。因此上述股东存在一致行动关系。
天合光能今日收盘于21.40元,最新市值为466.38亿元。按18元股价计算,有则投资减持股份市值为224,548,146元,约2.24亿元。

